Logo Adler SAS
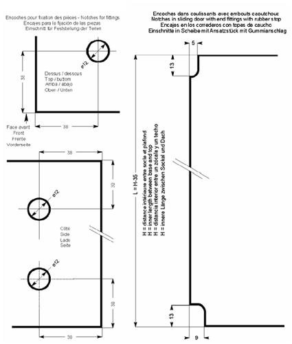
Dessins d'encoches

ARTICLE : 63547Y

Platine d'espacement 60x60x5mm

ATTENTION : Le dessin ci-dessous n'est pas à l'échelle.

Pour l'imprimer, avec Adobe® Reader®, cliquez ICI

Adobe acrobat reader

 

Platine d'espacement 60x60x5mm